Projects

The Project Department of Kerala Feeds was created in June,2008 with a Manager as Special Officer and Head of the department . Till then the project activities were carried out by Manager Marketing as Special Officer Projects. This department is managed by a Manager with the assistance of consultants and employees on daily wages. They include technical staff and supporting staff at site office. 


Units Presently Owned By the Company


  • 650 TPD Cattle Feed Palnt, Kallettumkara, Thrissur
  • Mineral Mixture Plant, Athavanad, Malappuram (1200 MT per Annum)
  • Densified Fodder Block Unit, Muthalamada, Palakkad (15000 MT per Annum)
  • 300 TPD Cattle Feed Plant, Karunagappally, Kollam
  • 300 TPD Cattle Feed Plant, Chemmanchery, Kozhikode
  • 60 TPD Goat Feed Plant, Chemmanchery, Kozhikode
  • 50 TPD Bye pass Protein Plant, Kallettumkara, Thrissur

Units under implementation are

  • 500 TPD Cattle Feed Plant , Idukki

KERALA FEEDS

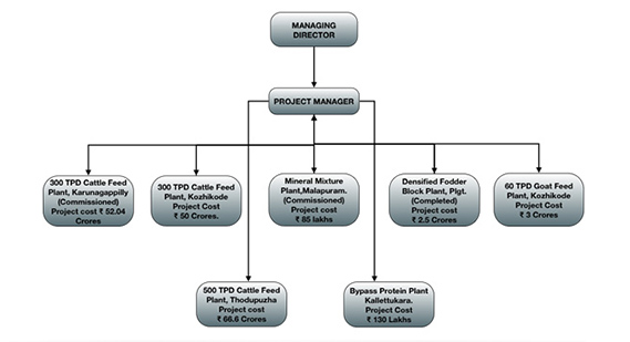
PROJECT FLOW CHART WITH DETAILS

The details of project sites and names of projects are given in the flow chart given below. Unit Heads are appointed at the commissioned projects and hence the balance works at these sites are implemented under their immediate supervision.

PROJECT DEPARTMENT


Head of the Project Department Shri. SUDHEER N G., Manager Projects,
( Projects)
Consultants M/s KITCO Ltd, Cochin
Number of staff. 2 Technical & 5 Nontechnical staff
(On Contract)


Responsibilities


  • Project Identification
  • Project Preparation ( Feasibility Study)
  • Project Appraisal ( Scrutiny & Selection )
  • Project Programming (Detailing )
  • Project Implementation
  • Project Completion & Commissioning

Units Commissioned By the Company


  • 650 TPD Cattle Feed Palnt, Kallettumkara, Thrissur
  • Mineral Mixture Plant, Athavanad, Malappuram (1200 MT per Annum)
  • Densified Fodder Block Unit, Muthalamada, Palakkad (15000 MT per Annum)
  • 300 TPD Cattle Feed Plant, Karunagappally, Kollam - Commissioned
  • 300 TPD Cattle Feed Plant, Chemmanchery, Kozhikode
  • 60 TPD Goat Feed Plant, Chemmanchery, Kozhikode
  • 50 TPD Bye pass Protein Plant, Kallettumkara, Thrissur

Projects under implementation are

  • 500 TPD Cattle Feed Plant , Idukki

PROJECT HEAD


Shri. Sudheer N G Manager Projects, Ph: 0480 2723685 Mob: 9496127400
Shri. Sudheer N G (Kozhikode Project), Ph: 9496127400
Shri. Prem Koshy Philip Asst. Manager P & M (Idukki Project), Ph: 9447490140

Project implementation & Supervision Committee


  • AGM - Smt. Usha Padmanabhan
  • Manager (Projects) - Shri. Sudheer N G
  • Manager Finance - Shri. Rajasekharan K N
  • Company Secretary - Smt. Vidya Unnikrishnan
  • Manager (P & A)  - Smt. Sreekala S
  • Asst. Manager P & M - Shri. Prem Koshy Philip
  • Shift Engineer - Shri. Joby A T.